
Node模块查找机制
Node里面的模块系统遵循的是CommonJS规范。 CommonJS回顾 Commonjs规范 的使用非常简单,主要有模块引用,模块定义,模块标...
Node里面的模块系统遵循的是CommonJS规范。 CommonJS回顾 Commonjs规范 的使用非常简单,主要有模块引用,模块定义,模块标...
什么是Canal? 主要用途是基于 MySQL 数据库增量日志解析,提供增量数据订阅和消费。 那么各大厂商也是有很多基于MySQL进行扩展的数据库也是支持的...
什么是Rebalance? Rebalance 本质上是一种协议,规定了一个 Consumer Group 下的所有 consumer 如何达成一致,来分配订阅 Topic 的每个分区。 触发 Rebalance 的时机 组成员个数发生变化。...
为什么要有Partition? topic是逻辑的概念,partition是物理的概念,对用户来说是透明的。producer只需要关心消息发往...
Kafka是什么? Apache Kafka 是消息引擎系统,也是一个分布式流处理平台 概念对齐 消息:Record。Kafka 是消息引擎嘛,这里的消息就是指 Kafka 处理的主...
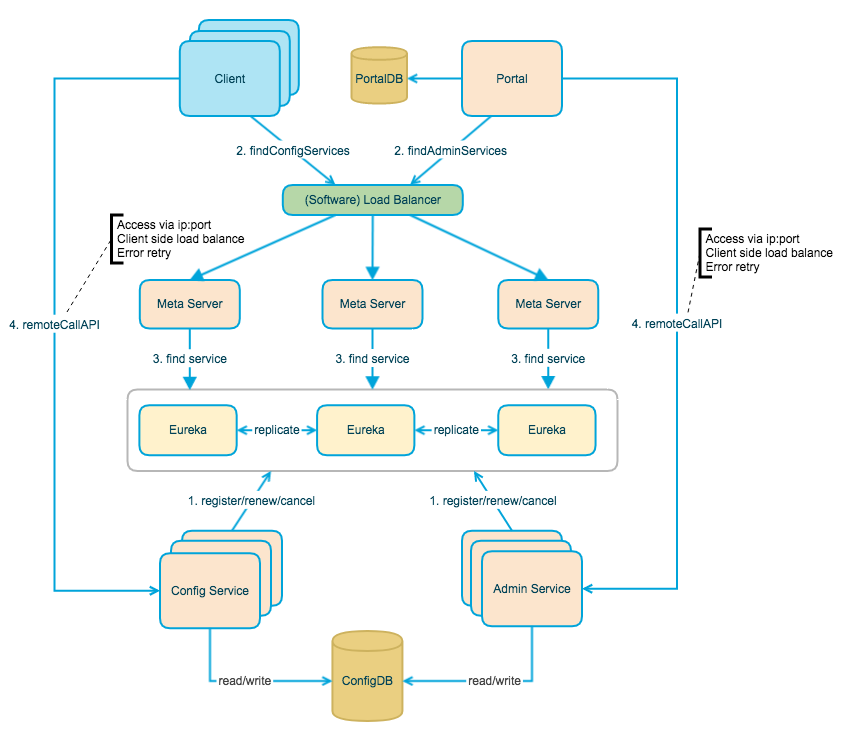
整体架构 ConfigService 提供配置的读取、推送等功能,服务对象是Apollo客户端 Admin Service 提供配置的修改、发布等功能,服务对象是Apollo Portal(管理界...
Dubbo 的隐式参数是通过 RpcContext 类来实现的。在 Dubbo 中,每个服务调用都与一个 RpcContext 对象相关联,该对象通常被绑定到当前线程上,并在服务调用过程中用于传递上下文参数...
概念对齐 刚性事务:遵循ACID原则,强一致性。 柔性事务:遵循BASE理论,最终一致性;与刚性事务不同,柔性事务允许一定时间内,不同节点的数据...
图解MySQL基础架构 连接器 查询缓存 分析器 优化器 执行器 涵盖 MySQL 的大多数核心服务功能,以及所有的内置函数(如日期、时间、数学和加密函数等),所有...
问题 Q1:什么是数据库事务 简单来说,事务就是要保证一组数据库操作,要么全部成功,要么全部失败 Q2:为什么现在大部分都使用InnoDB引擎,而...
CAP理论 CAP 理论对分布式系统的特性做了高度抽象,形成了三个指标 一致性(Consistency) 可用性(Availability) 分区容错性(...
性能 QPS,即查询数每秒,用于衡量一个系统每秒处理的查询数。这个指标通常用于读操作,越高说明对读操作的支持越好。所以,我们在设计一个分布式系...
拜占庭容错 拜占庭错误是莱斯利·兰伯特在《拜占庭将军问题》中提出的一个错误模型,描述了一个完全不可信的场景,除了存在故障行为,还存在恶意行为。...
复杂均衡架构 客户端负载 常见的框架比如Dubbo、Ribbon都是基于客户端负载架构 服务端负载 我们常见的流量网关所采用的的就是服务端负载架构 静...
1、https协议需要到ca申请证书,一般免费证书较少,因而需要一定费用。 2、http是超文本传输协议,信息是明文传输,https则是具有安...